爱游戏(中国)
公司概况
发展历程
资质荣誉
公司架构
企业文化
领导关怀
智能制造
爱游戏网官网入口
新闻资讯
行业资讯
展会信息
铝锭报价
人力资讯
产品视频
历届展会
高登铝材
高登忆江南
高登铝梯
产品展示
合作方式
购买渠道
奥洛威门窗系统
高登门窗
户外产品
工程案例
建筑工程
重点项目
政府工程
超高层工程
海外工程
工业型材
ASI信息披露
应急响应计划
行为准则
保护区
暴力和骚扰
强迫劳动
性别平等和妇女权利
职业健康与安全管理体系
废物减排管理计划
泄漏风险评估及管理计划
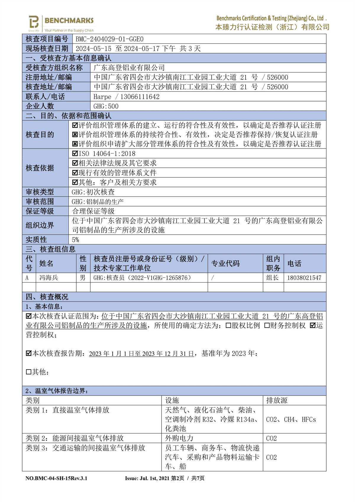
温室气体减排
2024年危险废物污染环境防治信息公示
反奴隶制声明
生命周期评估报告
大气污染物排放管理计划
水污染物排放管理计划
迁移、受影响人群安置计划管理程序
水资源管理工作计划
原住民管理程序和方针
职业健康安全目标成效
利益相关方投诉、申诉及信息要求
可持续发展报告
温室气体排放目标及实施计划
2.1 ASI ESG 方针
环境和社会影响评价
采购方针
报废产品的收集和回收利用
400-100-0928
您现在的位置:
首页
-
温室气体减排
字体大小:
小
中
大
上一篇:
利益相关方投诉、申诉及信息要求
下一篇:
泄漏风险评估及管理计划
返回上一级
相关新闻
2024-11-22
肇庆市政府研究室党组成员、副主任张杰雄带队莅临爱游戏(中国)开展专题调研
2024-11-22
肇庆市工信局党组成员、副局长、机关党委书记夏炳洪主要领导一行莅临爱游戏(中国)调研
2024-11-22
揭阳市政协党组副书记、副主席袁文键主要领导一行莅临爱游戏(中国)开展“科技创新赋能产业高质量发展”专题调研
2024-11-22
民进贵州省委、民进广东省委、民进肇庆市委会领导一行莅临爱游戏(中国)考察交流,助力粤黔协作高质量发展!
2024-11-22
领导关怀|热烈欢迎肇庆市人大常委会党组副主任周燕等一行领导莅临高登调研指导
热线
服务热线:400-100-0928
客服
留言
关注
订阅号
公众号
EN
顶部
首页
案例
咨询
地图
买球(中国)官方网站
|
九游平台
|
开云手机端·官方版在线
|
乐竞官网
|
乐鱼在线
|
mk网页版
|
九游娱乐(JIUYOU)官方网站_9YOU GAME
|
九游官方网站
|
乐鱼官方站页面登录入口
|